ليلة 3 ، شركة البترول الوطنية الصينية ، والصين للبترول والكيماويات المجموعة المحدودة ، شركة الصين الوطنية للنفط البحرى أصدرت سلسلة من الأسهم تقلبات غير طبيعية في الاعلان ، مما دفع المستثمرين إلى الالتفات إلى المخاطر .
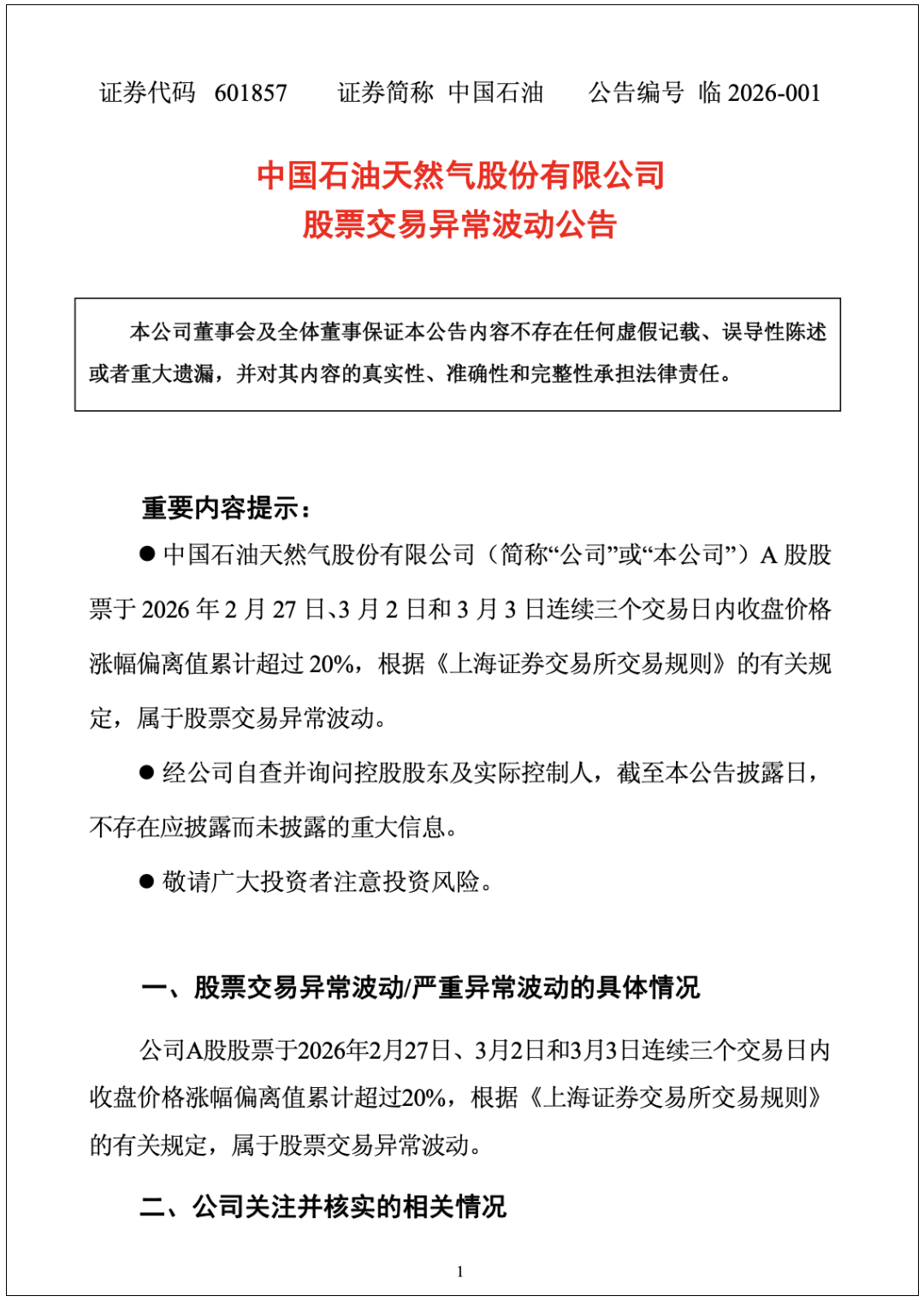
بتروتشاينا أعلنت أن أسهم الشركة في 27 شباط / فبراير ، 2 آذار / مارس و 3 مارس 2026 في ثلاثة أيام تداول متتالية من سعر الاغلاق زيادة الانحراف التراكمي أكثر من 20 ٪ ، وفقا " بورصة شنغهاي قواعد التداول " الأحكام ذات الصلة ، تداول الأسهم تقلبات غير طبيعية .
بعد الفحص الذاتي ، فإن الشركة تعمل حاليا في ظروف طبيعية ، والسياسات الصناعية الأخيرة لم تحدث تغييرات كبيرة . في الآونة الأخيرة ، فإن سوق النفط الخام الدولية تتأثر بالعديد من العوامل ، مثل الحالة الجغرافية ، نمط العرض والطلب ، وما إلى ذلك ، فإن الأسعار تظهر على نطاق واسع الاتجاه الهز ، على المدى القصير تقلبات أسعار النفط هناك قدر أكبر من عدم اليقين ، يرجى الانتباه إلى المخاطر للمستثمرين .
بتروتشاينا سهم تداول ما يقرب من اثنين من أيام التداول في صف واحد ، اعتبارا من اليوم ، أغلقت 13-15 يوان / سهم ، القيمة السوقية الإجمالية 240.67 مليار يوان ، أو ما مجموعه 26.32 في المائة هذا العام .

سينوبك أعلن أن أسهم الشركة في 27 شباط / فبراير ، 2 آذار / مارس ، 3 آذار / مارس 2026 ، في غضون ثلاثة أيام تداول متتالية من سعر الاغلاق زيادة الانحراف التراكمي أكثر من 20 ٪ ، وفقا " بورصة شنغهاي قواعد التداول " الأحكام ذات الصلة ، تداول الأسهم تقلبات غير طبيعية .
بعد الفحص الذاتي من قبل الشركة ، فإن الشركة تعمل في ظروف طبيعية ، لا ينبغي أن يكون هناك أي الكشف عن الكشف عن المسائل الهامة . تتأثر بعوامل مثل الجغرافيا السياسية ، هناك الكثير من عدم اليقين في اتجاه أسعار النفط الخام الدولية ، من فضلك اطلب من المستثمرين الانتباه إلى المخاطر .
سينوبك سهم تداول ما يقرب من اثنين من أيام التداول في صف واحد ، اعتبارا من اليوم ، أغلقت أسهم 7.82 يوان / سهم ، والقيمة السوقية الإجمالية 945.6 مليار يوان ، أو ما مجموعه 26.54 في المائة هذا العام .

الصين الوطنية للنفط البحرى أعلن أن تداول الأسهم في 27 شباط / فبراير ، 2 آذار / مارس ، 3 آذار / مارس 2026 في ثلاثة أيام تداول متتالية من ارتفاع أسعار الإغلاق أكثر من 20 ٪ من قيمة الانحراف التراكمي . وفقا للأحكام ذات الصلة من قواعد التداول في بورصة شنغهاي ، فإنه ينتمي إلى تقلبات غير طبيعية في تداول الأسهم .
بعد التحقق من أن الشركة حاليا أنشطة الإنتاج والتشغيل العادي ، أي تعديل كبير في السياسات الصناعية ، التشغيل الداخلي أمر طبيعي . في الآونة الأخيرة ، فإن سوق النفط الخام الدولية تتأثر بالعديد من العوامل ، مثل الحالة الجغرافية ، نمط العرض والطلب ، وما إلى ذلك ، فإن الأسعار تظهر على نطاق واسع الاتجاه الهز ، على المدى القصير تقلبات أسعار النفط هناك قدر أكبر من عدم اليقين ، يرجى الانتباه إلى المخاطر للمستثمرين .
الصين الوطنية للنفط البحرى سهم في ما يقرب من اثنين من أيام التداول نفس التداول المستمر ، اعتبارا من اليوم ، أغلقت 43.41 يوان / سهم ، القيمة السوقية الإجمالية 2063.3 مليار يوان ، بزيادة إجمالية قدرها 43.84 في المائة هذا العام .

أسعار العقود الآجلة للنفط الخام الدولية ارتفعت بشكل حاد في الأسبوع الأول من التداول في وقت متأخر من يوم الاثنين ، وفقا لشينخوا ، وسط تصاعد ملحوظ في الحالة الجيوسياسية في الشرق الأوسط بسبب الضربات العسكرية الأمريكية والإسرائيلية على إيران .
( نقلت هذه المقالة من صحيفة جلوبال تايمز )Editor/Yang Meiling
تعليق
أكتب شيئا~