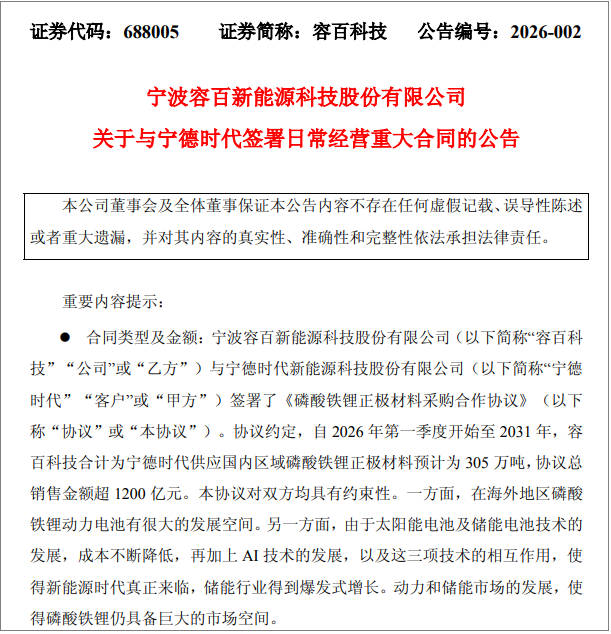
ابتداء من عام 2026 ، صناعة بطارية ليثيوم في استقبال التعاون : rongbai التكنولوجيا نينغده مرة وقعت على اتفاق شراء مواد القطب السالب ليثيوم الحديد الفوسفات ، على توريد 3.05 مليون طن في الربع الأول من عام 2026 إلى عام 2031 ، ويقدر أن إجمالي حجم المعاملات أكثر من 120 مليار يوان ، وتحديث صناعة واحدة سجل النظام . كما الرائدة في مجال المواد الكاثود التقليدية ، rongbai التكنولوجيا في مجال ليثيوم الحديد الفوسفات أقل من سنة واحدة ، هذا النظام ليس فقط تسليط الضوء على الاعتراف الرائدة المصب ، ولكن أيضا أن تصبح نقطة تحول رئيسية في الأعمال التجارية .

مئات المليارات من أوامر تحديث سجلات الصناعة
انفجار الطلب على الطاقة الجديدة للسيارات و تخزين الطاقة في السوق دفعت ليثيوم الحديد الفوسفات أوامر التوسع المستمر . في عام 2025 ، بلغ مجموع الطلبيات العامة تجاوزت 321.94 مليون طن ، مع مبلغ 112.3 مليار يوان ، من بينها ، نينغده عصر وانرون الطاقة الجديدة ، تشو الطاقة الجديدة والتكنولوجيا longpan طلبين أكثر من 45 مليار يوان . و rongbai التكنولوجيا نينغده عصر 305 مليون طن من أوامر ، مع 120 مليار يوان من حجم التداول على رأس هذه الصناعة ، ليثيوم الحديد الفوسفات في السوق منذ أكبر مشروع تعاوني .
rongbai التكنولوجيا على المدى الطويل قبل التركيز على المواد ثلاثية ، ولكن الصناعة الهابطة مع ليثيوم الحديد الفوسفات البثق ، أسعار المواد ثلاثية من الذروة في عام 2022 ، ما يقرب من ثلاثة أرباع ، 2023-2024 إيرادات الشركة ، صافي الربح انخفض بشكل مستمر . في تموز / يوليه 2025 ، دخلت الشركة رسميا ليثيوم الحديد الفوسفات المسار ، من خلال خطوط الإنتاج في الخارج من الهبوط و الاندماج والاستحواذ القدرة على التخطيط السريع ، الهبوط من أجل تحقيق الاستقرار في دعم الإيرادات ، ولكن القدرة الحالية ست سنوات 3.05 مليون طن من العرض الفجوة ، مما يعني أن توسيع القدرات ستكون المهمة الأساسية .

ليثيوم الحديد الفوسفات مفتاح التحول إلى كسر
من أجل الكشف عن نفس الفترة ، rongbai العلم والتكنولوجيا صدر في عام 2025 توقعات الأداء ، صافي الربح السنوي من المتوقع أن يخسر 150 مليون دولار - 190 مليون يوان ، ولكن في الربع الرابع من 30 مليون يوان من الأرباح ، ربع واحد من الأرباح . وراء هذا التحول ، ليثيوم الحديد الفوسفات الأعمال المحتملة تدريجيا . وتتوقع الصناعة أن الطلب العالمي على ليثيوم الحديد الفوسفات سوف تصل إلى 5.8 مليون طن بحلول عام 2026 ، والصناعة من " نهاية منخفضة فائض " إلى " المنافسة الراقية " التحول ، الجيل الرابع من المنتجات عالية الأداء أصبحت الأرباح الأساسية .

Rongbai التكنولوجيا تعتمد على التفوق التقني للاستيلاء على المسار : تبسيط عملية إنتاج الحديد الفوسفات من 15 إلى 6 ، وخفض التكاليف بنسبة 40 في المائة ، والحد من الاستهلاك بنسبة 30 في المائة ، المنتج مؤشرات الأداء الرئيسية الرائدة في هذه الصناعة ، أكملت ثلاثة أجيال ، أربعة أجيال من تطوير المنتجات . وفي الوقت نفسه ، فإن مشروع إعادة التدوير في أمريكا الشمالية بالتعاون مع سلسلة التوريد الأوروبية لبناء سلسلة صناعية من المزايا ، إذا كان عام 2026 رسوم تجهيز 3000 يوان / طن ، الصناعة هامش الربح الإجمالي من المتوقع أن يرتفع إلى 7.5 في المائة ، Rongbai العلم والتكنولوجيا لخلق منحنى النمو الثاني لتوفير دعم قوي ، ولكن أيضا تعزيز الموارد الصناعية إلى التركيز على التكنولوجيا العالية المشاريع .Editor/Bian Wenjun
تعليق
أكتب شيئا~